Synthesis

03 Interaction Flow

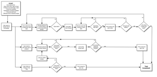
"How do I search for a recipe?"


All three users start by a desire to find a recipe. They know their own skill levels and the type of event where the food will be served. In addition, the users know how much time they have available until the event. So from there they start at the recipe section.

All users tend to judge whether to use a recipe based on its appearance in the picture.

  • The first path is the mental model of finding an impressive meal. The user browses through the listings to find a good dish and from there find the matching side dishes. If the recipe is sufficiently impressive, then the user will print the recipe. Then the user will search for more side dishes if there are not enough. If there are not enough meals, the user searches for another meal.
  • The second use case is for finding a single impressive dish. The user browses pictures of recipes. Then the user determines whether the dish is appealing and easy. If the user has the ingredients available, the user chooses the recipe and prints it out.
  • The last path follows a need to find a small meal for a small family. Here, the user elects to see the recipe of the day--a recommended dish by the editors. If the dish is not that appealing, the user follows the previous ppath. However, if it is appealing, then the user prints out the recipe for later usage.

Initial Mental Models



Final Mental Model

Chau, Ng, Ratterman, & Zaiss
IID 2005 . Human-Computer Interaction Institute . Carnegie Mellon University